{
"mcpServers": {
"sample-deploy-mcp-servers-at-scale-on-aws": {
"command": "<see-readme>",
"args": []
}
}
}No install config available. Check the server's README for setup instructions.
Are you the author?
Add this badge to your README to show your security score and help users find safe servers.
Is it safe?
No package registry to scan.
No authentication — any process on your machine can connect.
MIT-0. View license →
Is it maintained?
Last commit 103 days ago. 13 stars.
Will it work with my client?
Transport: stdio. Works with Claude Desktop, Cursor, Claude Code, and most MCP clients.
No automated test available for this server. Check the GitHub README for setup instructions.
No known vulnerabilities.
This server is missing a description. Tools and install config are also missing.If you've used it, help the community.
Add informationHave you used this server?
Share your experience — it helps other developers decide.
Sign in to write a review.
MCPSDK.dev(ToolSDK.ai)'s Awesome MCP Servers and Packages Registry and Database with Structured JSON configurations. Supports OAuth2.1, DCR...
MCP Server for GCP environment for interacting with various Observability APIs.
Prismer Cloud
The full-stack TypeScript framework to build, test, and deploy production-ready MCP servers and AI-native apps.
MCP Security Weekly
Get CVE alerts and security updates for Sample Deploy Mcp Servers At Scale On Aws and similar servers.
Start a conversation
Ask a question, share a tip, or report an issue.
Sign in to join the discussion.
Generative AI has been moving at a rapid pace with new tools, offerings and model released quite frequently. 2025 has been termed as the year of Generative AI agents and organizations are performing prototypes on how to use Agents in their enterprise environment. Agents depend on tools and every tool may have its own mechanism to send and receive information. Anthropic’s Model Context Protocol (MCP) is an open-source protocol which attempts to solve this challenge. It provides a protocol and communication standard which is cross compatible with tools and can be used to by an Agentic application’s LLM to connect to various tools via a standard mechanism. But, large enterprise organizations like financial service tend to have complex data sharing and operating model which makes it very challenging to implement agents working with MCP.
A major challenge is the siloed approach where individual teams build their own MCP tools, leading to duplication of efforts and wasted resources. This approach slows down innovation and creates inconsistencies in integrations and enterprise design. Furthermore, managing multiple disconnected MCP tools across teams makes it difficult to scale AI initiatives effectively. These inefficiencies hinder enterprises from fully leveraging the potential of generative AI for tasks like post trade processing, customer service automation, and regulatory compliance

In this repository, we look at a centralized MCP server implementation which offers an innovative approach by providing shared access to tools and resources. This approach allows teams to focus on building AI capabilities rather than spending time developing or maintaining tools.
This repository is part of a published AWS blog post: to be updated once published.

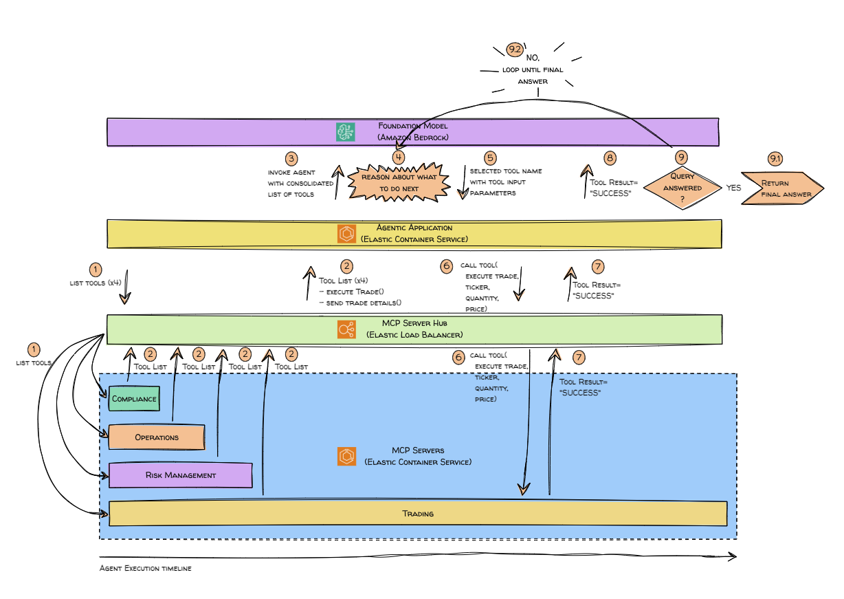
Here is a deep dive on what actually happens when an agent leverages the tools hosted on a MCP server:

Let us walk through the steps show in the diagram:
This repository provides a CDK application that will deploy the entire demo over two VPCs and into your default region.